近期发布:岭南转债第二期偿付方案出炉
大家普遍知道,债券违约往往会让投资者感到焦虑不安,岭南转债的偿还情况同样受到了广泛的关注。我们不禁要问,它究竟会如何进行偿还,又会带来哪些影响?接下来,我们将对这个话题进行深入的讨论。
第一期偿付完成
2025年1月27日,公司顺利完成了岭南转债的第一期还款。最初,本金余额是比较高的,但经过这一期的还款,剩余的债券本金已经下降到了41072.13万元。再减去因司法或质押冻结而未能归还的0.21万元本金,实际剩余的本金是41071.92万元。此次还款举措,既使投资者感到放心,同时也向外界传递了公司解决债务困境的坚定信念。
第二期偿付计划

公告显示,到2025年7月31日,公司打算进行第二阶段的债务偿还。考虑到首期尚未偿还的债券数量,以410.72万张作为偿还的基准。债券的面值维持原状,按照数量进行相应的减持。公司会依据持有人实际持有的债券数量进行支付,这种做法体现了方案的灵活性和对投资者的尊重。
整体分期偿还方案
今年一月份,公司已经明确表态,将依据剩余本金(共计456.37万张,每张面值100元)进行分阶段偿还,整个过程预计在两年半内完成。首笔偿还必须在1月31日之前完成,偿还比例确定为10%。此外,公司还将归还一部分未被使用的募集资金,并额外筹集4564.73万元,专用于首期偿还。这种分期还款的方式,不仅缓解了公司的资金压力,而且为投资者创造了一个逐步回收投资资金的途径。
市场破面情况

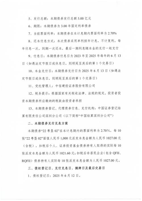
东方金诚提供的数据表明,在2024年8月23日该转债违约事件爆发后,市场上出现违约的转债数量已经上升至185只,这一比例占到了所有存续债券的34.3%。这一比例的上升揭示了市场状况的严峻,同时也凸显了岭南转债违约事件所造成的严重后果,使得众多投资者承受了巨大的经济损失。
转债发行与违约前情况
岭南转债于2018年8月14日正式发行,总规模为6.6亿元,借贷期限设定为6年。然而,在违约前的7月29日,该转债的余额已减少至6.45亿元,其中未转换为股票的部分占比高达97.77%。与此同时,公司股价也处于较低水平。尽管公司随后收购了一部分转债,但剩余规模仍高达4.56亿元,这一现象反映出其债务问题已持续较久。
违约原因与利息情况
业主的财务状况不好,这导致了项目资金回收速度慢,从而影响了工程进度和业绩表现。华安证券分析称,公司负责的市政工程受到地方财政状况的显著影响,资金流动遇到较大困难。再者,按照偿还债务的安排,原本应支付的7%利息将不会一次性发放,而是将分期以4.75%的年化利率支付,从2024年8月15日起开始计算,最后一笔支付将在规定期限内完成。这一变动对投资者的收益产生了一定影响。
大家对岭南转债未来偿还前景的看法如何?不妨留下您的观点,我们期待您的参与。同时,请不要忘记点赞和分享,这样可以让更多的人了解到这一资讯。
推荐
-
-
QQ空间
-
新浪微博
-
人人网
-
豆瓣


